• 网站首页
  • 乐动(中国)Ledong·官方网站简介
  • 业务板块
  • 新闻中心
  • 企业文化
  • 党建引领
  • 乐动(中国)Ledong·官方网站
您的位置: 首页> 新闻中心 > 乐动(中国)Ledong·官方网站公告
  • 乐动(中国)Ledong·官方网站要闻
  • 乐动(中国)Ledong·官方网站公告
  • 视频快讯

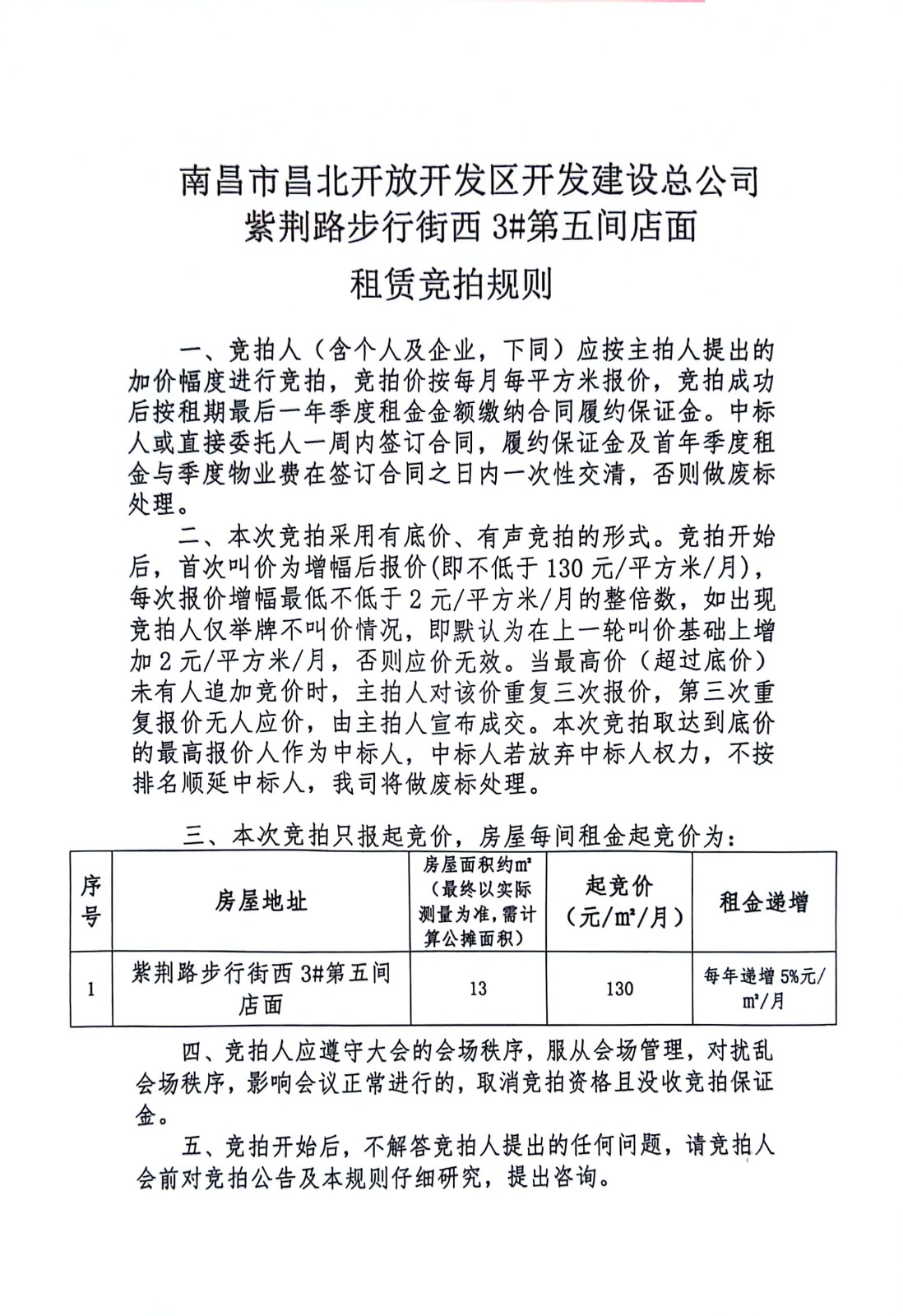
紫荆路步行街西3#第五间店面租赁竞拍公告





上一篇:空港花园安置房小区房屋租赁竞拍公告 下一篇:金赣服务中心办公物资采购项目招标公告

南昌经开产业控股乐动(中国)Ledong·官方网站有限公司

 

 

ICP备案 / ICP: 赣ICP备2025065038号-1

公安备案 / MPS: 赣公网安备36010602000359号

COPYRIGHT © 2025 ncjkgroup.com 版权所有
LEDONG体育·(中国)官方网站 | aitiyu爱体育平台(中国)集团 | 乐动网官网 | 乐鱼(中国)leyu官方网站 | Kaiyun(中国大陆)控股有限公司 | 乐动网 | 万博 | 爱游戏 | leyu·乐鱼(中国)体育官方网站 |